Upload folder using huggingface_hub
Browse files- .gitattributes +2 -0
- README.md +4 -1
- docs/static/VAAS.png +3 -0
- docs/static/methodology.png +3 -0
.gitattributes
CHANGED
|
@@ -45,3 +45,5 @@ docs/visualizations/COCO_DF_I000B00000_00966250_vaas.png filter=lfs diff=lfs mer
|
|
| 45 |
docs/visualizations/COCO_DF_S000B00000_00058274_vaas.png filter=lfs diff=lfs merge=lfs -text
|
| 46 |
docs/visualizations/COCO_DF_S000B00000_00120651_vaas.png filter=lfs diff=lfs merge=lfs -text
|
| 47 |
docs/visualizations/COCO_DF_S000B00000_00251471_vaas.png filter=lfs diff=lfs merge=lfs -text
|
|
|
|
|
|
|
|
|
| 45 |
docs/visualizations/COCO_DF_S000B00000_00058274_vaas.png filter=lfs diff=lfs merge=lfs -text
|
| 46 |
docs/visualizations/COCO_DF_S000B00000_00120651_vaas.png filter=lfs diff=lfs merge=lfs -text
|
| 47 |
docs/visualizations/COCO_DF_S000B00000_00251471_vaas.png filter=lfs diff=lfs merge=lfs -text
|
| 48 |
+
docs/static/VAAS.png filter=lfs diff=lfs merge=lfs -text
|
| 49 |
+
docs/static/methodology.png filter=lfs diff=lfs merge=lfs -text
|
README.md
CHANGED
|
@@ -12,6 +12,9 @@ tags:
|
|
| 12 |
- weakly-supervised
|
| 13 |
- localization
|
| 14 |
---
|
|
|
|
|
|
|
|
|
|
| 15 |
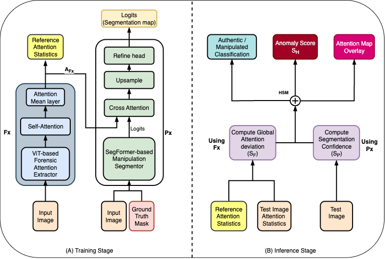
# VAAS: Vision-Attention Anomaly Scoring
|
| 16 |
|
| 17 |
## Model Summary
|
|
@@ -29,7 +32,7 @@ Rather than making binary decisions, VAAS estimates **where anomalies occur** an
|
|
| 29 |
|
| 30 |
## Architecture Overview
|
| 31 |
|
| 32 |
-

|
| 16 |
+
---
|
| 17 |
+
|
| 18 |
# VAAS: Vision-Attention Anomaly Scoring
|
| 19 |
|
| 20 |
## Model Summary
|
|
|
|
| 32 |
|
| 33 |
## Architecture Overview
|
| 34 |
|
| 35 |
+

|
| 36 |
|
| 37 |
VAAS consists of two complementary components:
|
| 38 |
|
docs/static/VAAS.png
ADDED
|
Git LFS Details
|
docs/static/methodology.png
ADDED
|
Git LFS Details
|